Product Summary
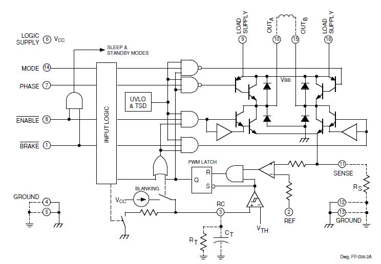
The A3953SLB-T is a full-bridge pwm motor driver. Designed for bidirectional pulse-width modulated (PWM) current control of inductive loads, the A3953SLB-T is capable of continuous output currents to ±1.3 A and operating voltages to 50 V. Internal fixed off-time PWM currentcontrol circuitry can be used to regulate the maximum load current to a desired value. The peak load current limit is set by the user’s selection of an input reference voltage and external sensing resistor. The fixed off-time pulse duration is set by a user- selected external RC timing network. Internal circuit protection includes thermal shutdown with hysteresis, transient-suppression diodes, and crossover current protection. Special power-up sequencing is not required.
Parametrics
A3953SLB-T absolute maximum ratings: (1)Load Supply Voltage, VBB: 50 V; (2)Output Current, IOUT (Continuous): ±1.3 A; (3)Logic Supply Voltage, VCC: 7.0 V; (4)Logic/Reference Input Voltage Range, VIN: -0.3 V to VCC + 0.3 V; (5)Sense Voltage, VSENSE (VCC = 5.0 V): 1.0 V; (VCC = 3.3 V): 0.4 V; (6)Package Power Dissipation, PD: See Graph; (7)Operating Temperature Range, TA: -20℃ to +85℃; (8)Junction Temperature, TJ: +150℃; (9)Storage Temperature Range, TS: -55℃ to +150℃.
Features
A3953SLB-T features: (1)±1.3 A Continuous Output Current; (2)50 V Output Voltage Rating; (3)3 V to 5.5 V Logic Supply Voltage; (4)Internal PWM Current Control; (5)Saturated Sink Drivers (Below 1 A); (6)Fast and Slow Current-Decay Modes; (7)Automotive Capable; (8)Sleep (Low Current Consumption) Mode; (9)Internal Transient- Suppression Diodes; (10)Internal Thermal- Shutdown Circuitry; (11)Crossover-Current and UVLO Protection.
Diagrams

| Image | Part No | Mfg | Description |  | Pricing (USD) | Quantity | ||||||||||||||||||||
|---|---|---|---|---|---|---|---|---|---|---|---|---|---|---|---|---|---|---|---|---|---|---|---|---|---|---|
|  |  A3953SLB-T |  |  IC MOTOR DRIVER PWM FULL 16-SOIC |  Data Sheet |  
 |  | ||||||||||||||||||||
| Image | Part No | Mfg | Description |  | Pricing (USD) | Quantity | ||||||||||||||||||||
|  |  A3950 |  Other |  |  Data Sheet |  Negotiable |  | ||||||||||||||||||||
|  |  A3950SEUTR-T |  |  IC MOTOR DVR FULL BRIDGE 16-QFN |  Data Sheet |  
 |  | ||||||||||||||||||||
|  |  A3950SLP-T |  |  IC MOTOR DRIVER PWM FULL 16-TSSO |  Data Sheet |  
 |  | ||||||||||||||||||||
|  |  A3950SLPTR-T |  |  IC MOTOR DVR FULL BRIDGE 16TSSOP |  Data Sheet |  
 |  | ||||||||||||||||||||
|  |  A3953 |  Other |  |  Data Sheet |  Negotiable |  | ||||||||||||||||||||
|  |  A3953SB |  |  IC MOTOR DRIVER PWM FULL 16-DIP |  Data Sheet |  Negotiable |  | ||||||||||||||||||||
 (Hong Kong)
 (Hong Kong) 
                         
                        
 
                                    




