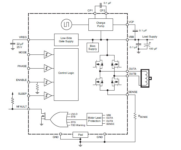
Product Summary
The A3950SLPTR-T is a DMOS full-bridge motor driver. The A3950SLPTR-T designed for PWM (pulse width modulated) control of dc motors, the A3950 is capable of peak output currents to ±2.8 A and operating voltages to 36 V. PHASE and ENABLE input terminals are provided for use in controlling the speed and direction of a dc motor with externally applied PWM control signals. Internal synchronous rectification control circuitry is provided to lower power dissipation during PWM operation.
Parametrics
A3950SLPTR-T absolute maximum ratings: (1)Motor Supply Current IBB fPWM < 50 kHz: 6 to 8.5 mA; (2)PHASE, ENABLE, MODE Input Voltage VIH: 2.0V, VIL: 0.8 V; (3)NFAULT Output Voltage VOL Isink = 1.0 mA: 0.4 V; (4)Crossover Delay tCOD: 500 ns; (5)UVLO Threshold VUV VBB increasing: 6.5V; (6)UVLO Hysteresis VUVHys: 250mV; (7)Overcurrent Threshold2 IOCP: 3A; (8)Overcurrent Protection Period tOCP: 1.2ms.
Features
A3950SLPTR-T features: (1)Low RDS(on)outputs; (2)Overcurrent protection; (3)Motor lead short-to-supply protection; (4)Short-to-ground protection; (5)Sleep function; (6)Synchronous rectification; (7)Diagnostic output; (8)Internal UVLO; (9)Crossover-current protection.
Diagrams

| Image | Part No | Mfg | Description |  | Pricing (USD) | Quantity | ||||||||||||||||||||
|---|---|---|---|---|---|---|---|---|---|---|---|---|---|---|---|---|---|---|---|---|---|---|---|---|---|---|
|  |  A3950SLPTR-T |  |  IC MOTOR DVR FULL BRIDGE 16TSSOP |  Data Sheet |  
 |  | ||||||||||||||||||||
| Image | Part No | Mfg | Description |  | Pricing (USD) | Quantity | ||||||||||||||||||||
|  |  A3950 |  Other |  |  Data Sheet |  Negotiable |  | ||||||||||||||||||||
|  |  A3950SEUTR-T |  |  IC MOTOR DVR FULL BRIDGE 16-QFN |  Data Sheet |  
 |  | ||||||||||||||||||||
|  |  A3950SLP-T |  |  IC MOTOR DRIVER PWM FULL 16-TSSO |  Data Sheet |  
 |  | ||||||||||||||||||||
|  |  A3950SLPTR-T |  |  IC MOTOR DVR FULL BRIDGE 16TSSOP |  Data Sheet |  
 |  | ||||||||||||||||||||
|  |  A3953 |  Other |  |  Data Sheet |  Negotiable |  | ||||||||||||||||||||
|  |  A3953SB |  |  IC MOTOR DRIVER PWM FULL 16-DIP |  Data Sheet |  Negotiable |  | ||||||||||||||||||||
 (Hong Kong)
 (Hong Kong) 
                         
                        
 
                                    




