Product Summary
The OPA4340EA is a rail-to-rail CMOS operational amplifier. The OPA4340EA is optimized for low voltage, single supply operation. Rail-to-rail input/output and high speed operation make it ideal for driving sampling analog-to-digital converters. The OPA4340EA is also well suited for general purpose and audio applications as well as providing I/V conversion at the output of D/A converters. Single, dual, and quad versions have identical specifications for design flexibility. The OPA4340EA operates on a single supply as low as 2.5V with an input common-mode voltage range that extends 500mV below ground and 500mV above the positive supply. The applications of the OPA4340EA include: (1)driving a/d converters; (2)pcmcia cards; (3)data acquisition; (4)process control; (5)audio processing; (6)communications; (7)active filters; (8)test equipment.
Parametrics
OPA4340EA absolute maximum ratings: (1)Supply Voltage: 5.5V; (2)Signal Input Terminals, Voltage: (V–) –0.5V to (V+) +0.5V, Current: 10mA; (3)Output Short-Circuit: Continuous; (4)Operating Temperature: –55℃ to +125℃; (5)Storage Temperature: –55℃ to +125℃; (6)Junction Temperature: 150℃; (7)Lead Temperature (soldering, 10s): 300℃.
Features
OPA4340EA features: (1)rail-to-rail input; (2)rail-to-rail output (within 1mV); (3)MicroSIZE packages; (4)wide bandwidth: 5.5MHz; (5)high slew rate: 6V/ms; (6)low thd+noise: 0.0007% (f = 1kHz); (7)low quiescent current: 750mA/channel; (8)single, dual, and quad.
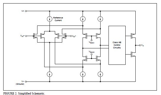
Diagrams

| Image | Part No | Mfg | Description | ![]() |
Pricing (USD) |
Quantity | ||||||||||||
|---|---|---|---|---|---|---|---|---|---|---|---|---|---|---|---|---|---|---|
![]() |
![]() OPA4340EA/250 |
![]() Texas Instruments |
![]() Operational Amplifiers - Op Amps Single-Supply Rail-to-Rail |
![]() Data Sheet |
![]()
|
|
||||||||||||
![]() |
![]() OPA4340EA/250G4 |
![]() Texas Instruments |
![]() Operational Amplifiers - Op Amps Single-Supply Rail-to-Rail |
![]() Data Sheet |
![]()
|
|
||||||||||||
![]() |
![]() OPA4340EA/2K5 |
![]() Texas Instruments |
![]() Operational Amplifiers - Op Amps Single-Supply Rail-to-Rail |
![]() Data Sheet |
![]()
|
|
||||||||||||
![]() |
![]() OPA4340EA/2K5G4 |
![]() Texas Instruments |
![]() Operational Amplifiers - Op Amps Single-Supply Rail-to-Rail |
![]() Data Sheet |
![]()
|
|
||||||||||||
(Hong Kong)









