Product Summary
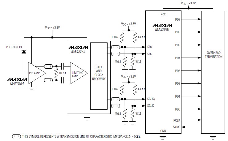
The MAX3680EAI deserializer is ideal for converting 622Mbps serial data to 8-bit-wide, 77Mbps parallel data in ATM and SDH/SONET applications. Operating from a single +3.3V supply, the MAX3680EAI accepts PECL serial-clock and data inputs, and delivers TTL clock and data outputs. The MAX3680EAI also provides a TTL synchronization input that enables data realignment and reframing.
Parametrics
MAX3680EAI absolute maximum ratings: (1)VCC : -0.5V to 5V; (2)PECL Inputs (SD+/-, SCLK+/-): -0.5V to (VCC + 0.5V); (3)TTL Input (SYNC): -0.5V to (VCC + 0.5V); (4)TTL Outputs (PCLK, PD_): -0.5V to (VCC + 0.5V); (5)Continuous Power Dissipation (TA = +85°C)SSOP (derate 9.52mW/°C above +85°C): 619mW; (6)Operating Temperature Range : -40°C to +85°C; (7)Storage Temperature Range : -65°C to +160°C; (8)Lead Temperature (soldering, 10sec): +300°C.P>
Features
MAX3680EAI features: (1)Single +3.3V Supply; (2)622Mbps Serial to 77Mbps Parallel Conversion; (3)165mW Power; (4)Synchronization Input for Data Realignment and Reframing; (5)Differential 3.3V PECL Clock and Data Inputs; (6)TTL Data Outputs and Synchronization Input.
Diagrams

| Image | Part No | Mfg | Description |  | Pricing (USD) | Quantity | ||||||||||||
|---|---|---|---|---|---|---|---|---|---|---|---|---|---|---|---|---|---|---|
|  |  MAX3680EAI |  Maxim Integrated Products |  Serializers & Deserializers (Serdes) Interface IC 3.3V 622Mbps SDH/ SONET 1:8 Deserializ |  Data Sheet |  
 |  | ||||||||||||
|  |  MAX3680EAI-T |  Maxim Integrated Products |  Serializers & Deserializers (Serdes) Interface IC 3.3V 622Mbps SDH/ SONET 1:8 Deserializ |  Data Sheet |  
 |  | ||||||||||||
|  |  MAX3680EAI+T |  Maxim Integrated Products |  Serializers & Deserializers (Serdes) Interface IC 3.3V 622Mbps SDH/ SONET 1:8 Deserializ |  Data Sheet |  
 |  | ||||||||||||
|  |  MAX3680EAI+ |  Maxim Integrated Products |  Serializers & Deserializers (Serdes) Interface IC 3.3V 622Mbps SDH/ SONET 1:8 Deserializ |  Data Sheet |  
 |  | ||||||||||||
 (Hong Kong)
 (Hong Kong) 
                         
                        
 
                                    




